插入排序

每次遍历都将对应位置的数字插入到合适的位置,当前位置之前的数据保持排序。

代码

1
2
3
4
5
6
7
8
9
10
11
12
13
14
15
16
public class InsertionSort {
public static int[] sort(int[] arr){
int len = arr.length;
int[] A = new int[len];
System.arraycopy(arr, 0, A, 0, len);
int i,j;
for (i = 1; i < len; i++) {
int temp = A[i];
for (j = i; j > 0 && A[j - 1] > temp; j--) {
A[j] = A[j-1];
}
A[j] = temp;
}
return A;
}
}

希尔排序

是插入排序的变种,通过根据步长对原数组切分,加大了视野范围。

步长一直到1,此时交换的数量少,运行时间少。

1
2
3
4
5
6
7
8
9
10
11
12
13
14
15
16
17
18
19
public class ShellSort{
public static int[] sort(int[] nums){
if(nums==null || nums.length==0)
return null;
int len = nums.length;
int[] A = new int[len];
System.arraycopy(nums,0,A,0,len);
for(int step = len/2; step > 0; step/=2){
for(int i=step; i<len; i++){
int tmp = A[i];
int j;
for(j=i; j>=step && A[j-step] > tmp; j-=step)
A[j] = A[j-step];
A[j] = tmp;
}
}
return A;
}
}

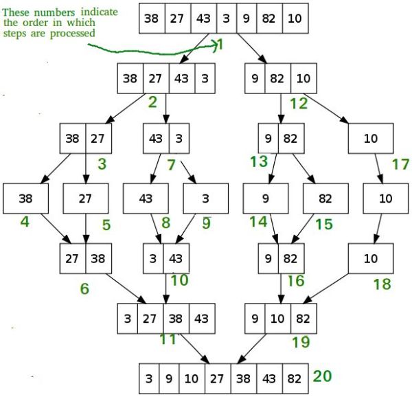
归并排序

分而治之的思想。

1
2
3
4
5
6
7
8
9
10
11
12
13
14
15
16
17
18
19
20
21
22
23
24
25
26
27
28
29
30
31
32
33
34
35
36
37
38
39
40
41
42
43
44
45
46
47
public class MergeSort {
public static int[] sort(int[] nums){
if(nums==null || nums.length==0)
return null;
int len = nums.length;
int[] A = new int[len];
System.arraycopy(nums, 0, A, 0, len);
mergeSort(A, 0, A.length-1);
return A;
}
private static void mergeSort(int[] nums, int i, int j){
if(i>=j)
return;
int m = i + (j-i)/2;
mergeSort(nums,i, m);
mergeSort(nums, m+1, j);
// m位置属于左数组
merge(nums, i, m, j);
}

private static void merge(int[] nums, int i, int m, int j){
int[] leftArr = new int[m-i+1];
int[] rightArr = new int[j-m];
// 辅助数组填充
for(int l=i; l<=m; l++){
leftArr[l-i] = nums[l];
}
for(int r=m+1; r<=j; r++){
rightArr[r-m-1] = nums[r];
}

int l = 0, r = 0, k=i;

while(l<leftArr.length && r<rightArr.length){
if(leftArr[l]<rightArr[r]){
nums[k++]=leftArr[l++];
}else{
nums[k++] = rightArr[r++];
}
}

while(l<leftArr.length)
nums[k++] = leftArr[l++];
while (r<rightArr.length)
nums[k++] = rightArr[r++];
}
}